各单位:
为贯彻落实人社部《关于改革完善技能人才评价制度的意见》(人社部发( 2019 )90 号)精神,全面推行职业技能等级制度,进一步推动职业技能提升行动实施,切实提高电子商务职业技能培训效果,中教畅享(北京)科技有限公司拟于5-6月份举办电子商务师(二级)职业技能培训班。现将有关事宜通知如下:
电子商务、跨境电子商务、移动商务、网络营销、商务数据分
析与应用、市场营销等财经商贸类专业的院校教师、从事电商相关工作的企业职工以及有志于电子商务业务的社会人员等。
培训时间:2022年5月30日-6月24日。
培训形式:线上。
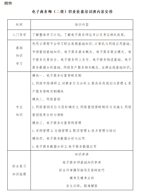
见附件。
电子商务师(国家职业资格二级)(具备以下条件之一者)
1.在本职业连续工作13年以上。
2.取得本职业助理电子商务师职业资格证书后,连续从事本职业工作5年以上。
3.取得本职业助理电子商务师职业资格证书后,连续从事本职业工作4年以上,经本职业电子商务师正规培训达规定标准学时数,并取得结业证书。
4.具有本专业大学本科学历,取得本职业助理电子商务师职业资格证书后,连续从事本职业工作4年以上。
5.具有本专业大学本科学历,取得助理电子商务师职业资格证书后,连续从事本职业工作3年以上,经本职业电子商务师正规培训达规定标准学时数,并取得结业证书。
6.具有非本专业大学本科学历,取得本职业助理电子商务师职业资格证书后,连续从事本职业工作4年以上,经本职业电子商务师正规培训达规定标准学时数,并取得结业证书。
7.具有硕士研究生及以上学历,连续从事本职业工作2年以上。
培训费:3980 元/人(含资料费、培训费、考试费)。培训费发票由主办单位开具。
收款信息:
单位名称:中教畅享(北京)科技有限公司
开户行及账号: 交通银行北京马甸支行
110060437018010014319
行号: 301100000728
六、联系方式
官方网站:http://www.jinengpingjia.com
客服电话:400-007-5676
联系人:魏老师 13671086693(微信同号)
王老师 13671291721(微信同号)
中教畅享(北京)科技有限公司
2022年5月27日

电子商务师(二级)职业技能培训班的通知(2022.5月份).pdf
联系客服